浙江省财政厅、浙江省机关事务管理局近日印发《浙江省政府采购带量集中采购工作指引(试行)》,自2025年7月1日起施行。旨在进一步深化政府采购体制机制改革,全面落实坚持过紧日子工作要求,推进基本公共服务一体化,提高政府采购项目绩效,规范政府采购带量集中采购行为,发挥带量集中采购规模优势。

浙江省财政厅、浙江省机关事务管理局近日印发《浙江省政府采购带量集中采购工作指引(试行)》,自2025年7月1日起施行。旨在进一步深化政府采购体制机制改革,全面落实坚持过紧日子工作要求,推进基本公共服务一体化,提高政府采购项目绩效,规范政府采购带量集中采购行为,发挥带量集中采购规模优势。

原文如下:
浙江省财政厅、浙江省机关事务管理局关于印发《浙江省政府采购带量集中采购工作指引(试行)》的通知
浙财采监〔2025〕6号
各市、县(市、区)财政局,省级有关单位:
为进一步深化政府采购体制机制改革,全面落实坚持过紧日子工作要求,推进基本公共服务一体化,提高政府采购项目绩效,规范政府采购带量集中采购行为,发挥带量集中采购规模优势,我们制定了《浙江省政府采购带量集中采购工作指引(试行)》。现印发给你们,请认真贯彻执行。
浙江省财政厅
浙江省机关事务管理局
2025年5月13日
浙江省政府采购带量集中采购工作指引(试行)
一、为进一步深化政府采购体制机制改革,全面落实坚持过紧日子工作要求,推进基本公共服务一体化,提高政府采购项目绩效,规范政府采购带量集中采购行为、发挥规模采购优势,制定本工作指引。
二、本指引所称带量集中采购,是指不同预算单位由于具有共性采购需求,委托同一预算单位作为采购主体,开展同一品目货物、服务集中采购的政府采购活动。
带量集中采购主要采用统采分签模式,是指将不同预算单位已落实预算资金,需采购同一品目的货物、服务,由牵头单位合并需求后统一采购,不同预算单位再分别与中标(成交)供应商签订合同并各自支付资金。
鼓励符合条件的市县和部门探索统采统签的集中采购模式。
三、采购需求客观、明确且规格、标准统一的项目可以组织开展带量集中采购。涉及基本公共服务领域、社会关注度较高的货物和服务项目,汇总预算金额超过400万元(含)的,鼓励实施带量集中采购。
四、带量集中采购项目的品目属集中采购目录内的,应当委托集中采购机构开展采购活动。鼓励采购单位将社会关注度较高、关系公共利益或公共安全的项目委托集中采购机构采购。
五、带量集中采购单位按照在采购活动中承担的不同职责分为牵头单位、参与单位两类,各参与单位(采购单位)按照自愿原则推荐一家参与单位或上级单位作为牵头单位。采购单位包括省、市、县(市、区)不同预算级次的,原则上以预算级次最高的单位或其指定的单位作为牵头单位。
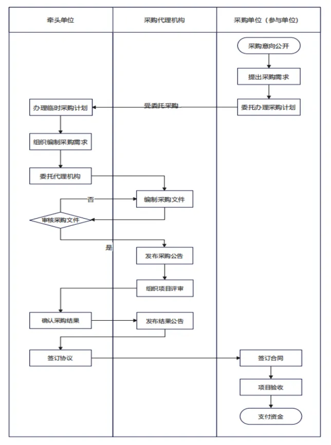
六、牵头单位具体负责以下工作:
(一)指导参与单位填报采购需求意向、汇总采购需求意向;
(二)受参与单位委托集中公开采购意向;
(三)按规定组织开展采购需求调查、编制采购需求和采购实施计划,对采购需求和采购实施计划进行审查;
(四)汇总办理临时采购计划,确定采购代理机构并签订委托协议;
(五)确认采购文件、委派采购人代表、确认采购结果、签订采购协议;
(六)组织各参与单位签订合同;
(七)做好采购信息公开、数据统计、档案材料保管等工作。
七、参与单位具体负责以下工作:
(一)向牵头单位提交采购需求意向(包含采购数量、采购预算等)、出具自愿参与的委托函;
(二)公开采购意向或委托牵头单位公开采购意向;
(三)配合牵头单位做好采购需求调查和采购需求编制;
(四)编制采购计划;
(五)签订政府采购合同;
(六)开展本单位项目履约验收;
(七)按照合同约定及时支付资金;
(八)做好采购信息公开、数据统计、档案保管等工作。
八、带量集中采购项目的具体操作均通过预算一体化系统、政府采购云平台(以下简称“云平台”)进行。
(一)各采购单位自行公开或统一委托牵头单位汇总公开参与带量集中采购项目的采购意向;
(二)参与单位在预算一体化系统内编制采购计划,委托牵头单位办理临时采购计划。牵头单位在汇总办理临时采购计划时,类型必须选择“受委托采购”;
(三)牵头单位组织编制采购需求,通过“云平台”将临时采购计划委托给采购代理机构;
(四)牵头单位和采购代理机构按照项目采购有关流程,编制采购文件并发布采购公告,组织评审活动;
(五)牵头单位在项目评审结束后,确认采购结果;
(六)牵头单位在项目中标(成交)公告发布后,签订采购协议;
(七)各采购单位编制正式采购计划时,需与“受委托采购”的临时采购计划关联,并在项目中标(成交)公告发布后,完成合同签订及公告。
九、牵头单位应及时通知参与单位在中标、成交通知书发出之日起三十日内签订合同并按规定进行公告。
十、牵头单位负责答复供应商询问、质疑,配合财政部门处理投诉,参与单位协助。
十一、项目合同履行中,在不改变合同其他条款的前提下,采购单位可以与供应商协商签订采购金额不超过原合同金额百分之十的补充合同。
十二、各采购单位在带量集中采购活动中,不得有下列行为:
(一)采购公告发布或采购文件发出后无正当理由退出带量集中采购活动或中止带量集中采购活动;
(二)不按照采购文件确定的事项与中标(成交)供应商签订采购合同,或者与中标(成交)供应商订立背离合同实质性内容的协议;
(三)不按采购合同约定组织验收,不按时支付合同款或者拒绝履行合同义务的其他行为;
(四)其他违反法律法规的行为。
十三、本指引未尽事宜,以《中华人民共和国政府采购法》及相关法规规定为准。
十四、本指引自2025年7月1日起施行。
带量集中采购流程图